作者:蜂鸟视图,张岭
引言:AI赋能商业规划的可能性
近年来,人工智能(AI)正在全面赋能各行各业,在购物中心的业态优化和品牌布局方面,AI是否也能发挥智能助手的作用?Deepseek作为一款先进的AI语言模型,具备自然语言理解与推理能力,应该能够在一定程度上辅助商业规划。但是,面对购物中心这样复杂的商业空间环境,Deepseek在数据理解和精准分析方面是否也存在局限性?
为了探讨这一问题,我结合蜂鸟视图的矢量化数据处理能力,对Deepseek进行了一些测试,探索AI在购物中心选址、招商规划、业态优化等场景下的应用价值。
AI在购物中心规划中的挑战
购物中心的业态规划涉及多个维度,包括商铺面积、客流动线、品牌组合、租金水平等,而Deepseek主要依赖语言模型和视觉识别进行分析,在面对复杂的空间数据时,暴露出以下局限性:
地图解析能力有限
Deepseek可以将室内地图转换为文本描述,并基于行业知识提供初步业态建议。但由于缺乏空间计算能力,其描述往往存在不完整、错误或缺乏精准空间信息的问题。
空间数据理解不足
AI无法精准测量店铺面积、铺位分布、通道布局等关键空间信息,导致其生成的选址推荐和业态规划缺乏数据支撑,容易出现“幻觉”(即AI生成的信息可能不准确或无法验证)。
商业逻辑推理受限
业态规划不仅涉及空间布局,还涉及租金策略、品牌契合度、目标客群等商业逻辑。Deepseek目前的推理能力无法完全满足这些要求,导致推荐方案的可行性较低。
案例分析:AI在某购物中心的初步测试
在某购物中心A的测试中,我们让Deepseek解析其室内地图并推荐业态规划方案。结果发现:
•AI误将某主力店(超市)识别为配套零售店,导致对周边商铺的客流预测出现偏差。
•选址建议缺乏空间数据支撑,例如AI推荐某餐饮品牌入驻特定区域,但该区域实际为办公区,人流量较低,商业可行性不足。
•由于缺少租金数据,AI无法评估品牌的盈利能力,导致部分推荐方案无法落地。
由此可见,仅依靠Deepseek进行购物中心规划仍存在较大局限,需要更精准的数据支撑。
结合蜂鸟视图数据:矢量化数据提升AI解析能力
为了弥补 Deepseek 在空间理解方面的不足,我引入了蜂鸟视图的矢量化数据处理能力。蜂鸟视图能够将购物中心室内地图转换为结构化的矢量数据,并提供以下关键信息:
• 商铺面积与分布——精准测量各商铺的面积、位置及相对关系。
• 动线结构——识别商场核心动线、主力店布局、客流流向。
测试 1:Deepseek 对矢量化数据的解析能力
测试目标:提供蜂鸟视图制作的某购物中心矢量化数据,并提问 Deepseek:“这是一个购物中心室内平面图,请分析其中的通行区域、铺位、品牌信息”
测试结果(Deepseek 反馈)
DeepSeek 结合蜂鸟视图的矢量化数据,可以识别购物中心的通行区域、铺位布局和品牌分布,初步分析业态规划和动线结构。它能够帮助我们看清主力店、业态集中区以及可能的优化点,为基础规划提供一定的数据支持,但要做更深入的商业决策,比如客流分析、租赁优化,还需要更多动态数据和实际业务验证。
深度优化:Deepseek 的空间数据理解能力
测试目标:提供矢量化数据,并继续提问 Deepseek:“这个数据是之前平面图的结构化数据,请结合该数据再次分析通行区域、铺位、品牌信息,同时提供空间数据信息文本”以评估其对空间数据的理解和处理能力。
测试结果(Deepseek 反馈)
Deepseek 能够精准解析购物中心的结构化数据,识别洗手间、电梯、主次通道等基础设施,并提取商铺品牌信息和业态类别(如餐饮、零售、汽车科技等)。但目前,它主要基于数据表面信息进行归类,尚未深入理解空间布局的运营逻辑,例如动线优化、空铺利用等仍需进一步分析和业务验证。
测试 2:计算各品牌铺位面积
测试目标继续提问 Deepseek:“请计算各品牌铺位面积。”
测试结果(Deepseek 反馈)
可以看到,DeepSeek 能基于结构化数据计算各品牌铺位面积,并通过 Shoelace 公式推导空间占比。例如,它能够识别各业态的面积占比,如服装零售类占 58%,餐饮类占 19%,并归纳旗舰店与标准化门店的空间特征。NICE!
4.业态优化与客流提升分析
测试目标继续提问 Deepseek:“综合品牌档次、业态、面积大小信息,分析该购物中心存在的问题。”
测试结果(Deepseek 反馈)
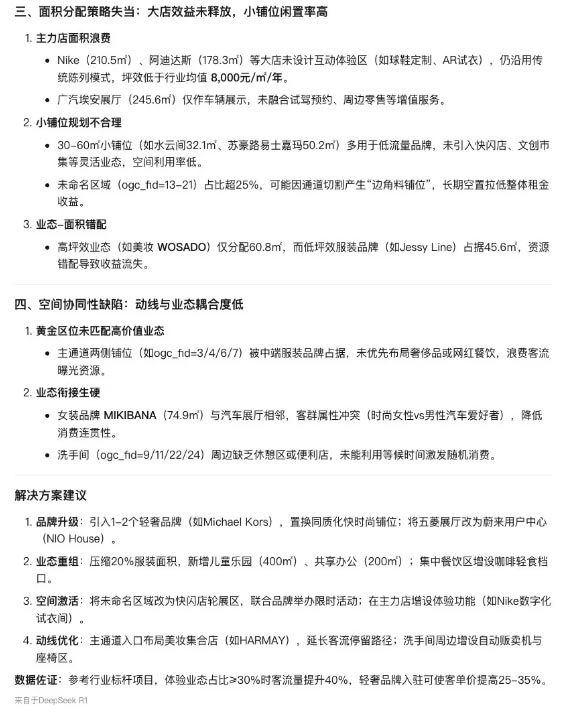
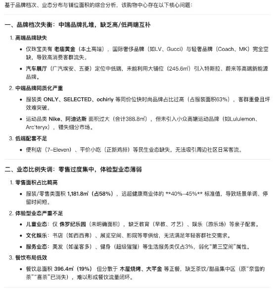
Deepseek 识别出该购物中心的品牌层级失衡、业态比例失调、面积分配不合理、动线优化不足等问题。例如:
• 品牌结构问题——中端品牌过多,高端和低端业态缺失。
• 业态分布问题——零售占比过高,体验型业态薄弱。
• 空间利用问题——部分黄金铺位未合理利用,影响坪效。
5.进一步优化:提升客流策略
针对某三线城市购物中心,我提问 Deepseek:“该购物中心位于3线城市,周边客群密度稀疏、人流量低,从品牌角度考虑、有什么好的建议可以提升客流吗?”
测试结果(Deepseek 反馈)
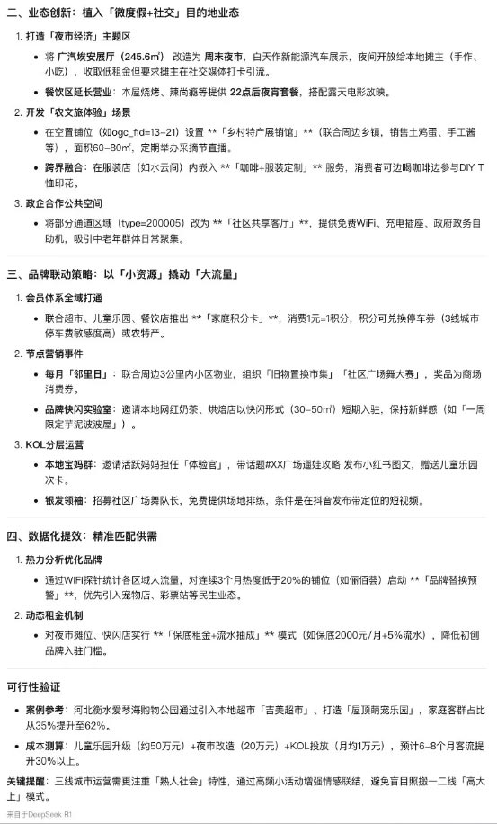
Deepseek 提出了强化社区粘性、打造目的地型消费场景的策略,例如:
• 引入本地连锁超市、折扣零售及本土餐饮,增强日常消费吸引力。
• 丰富体验业态——儿童乐园升级、节日营销、短期夜市展销等方式提升客流。
• 会员体系、快闪品牌、社交活动,提高客流活跃度。
结论:AI + 空间数据的商业智能升级
AI 与蜂鸟视图的结合,正在重塑购物中心的业态规划方式。这次实践让我深刻体会到 AI 在商业规划中的潜力,同时也意识到,仅凭 AI 仍存在局限。借助蜂鸟视图的矢量化数据,DeepSeek 在选址分析、业态优化和招商规划方面展现出更强的精准度和实用价值,为商业决策提供了更可靠的支持。

接下来,我还计划尝试如何训练AI来分析蜂鸟视图多年积累的海量室内地图数据,这些存量的历史数据在商业体业态规划以及运营等方面能发挥哪些让人意想不到的作用?
另外,基于这些室内地图和品牌分布数据,对于品牌产品公司的线下选址和运营又能提供哪些有意义的帮助呢?期待与相关从业的伙伴们继续开展探讨和实践哦!